Zdraví-AZ Vaše fórum o zdraví

Právě je ned dub 19, 2026 10:56 am

Všechny časy jsou v UTC + 1 hodina [ Letní čas ]




Odeslat nové téma Odpovědět na téma  [ Příspěvků: 872 ]  Přejít na stránku Předchozí  1 ... 55, 56, 57, 58, 59  Další
Autor Zpráva
 Předmět příspěvku: Re: Štítná žláza
PříspěvekNapsal: úte dub 09, 2024 10:21 am 
Offline

Registrován: ned zář 18, 2011 1:23 pm
Příspěvky: 85
Děkuji za vyjádření, pane Zajíček.
ad1) Pregnenolon zatím beru ca. obden, 50mg v tabletě. Testosteron ze slin byl 237 pg/mL, meze snad 40-130. Věřím, že se ten pregnenolon tedy bude směrovat konverzí jinam.... třeba do DHEAS.
ad2) Progesteron dávám 20 mg v krému, ze slin byl pod 50 pg/mL, takže se spíše nedostává.
Ad3) Estradiol pod 5 pg/mL, zhruba tedy v mezích, čemuž by ale při potkaném doporučení poměru vůči progesteronu 1:50 až 1:100 odpovídala ta uvažovaná e-dominance.

+4) Konverze hormonů začíná cholesterolem - mám ho spíše vysoký - k 6 při LDL okolo 4..... může to znamenat, že se nedostává některého katalyzátoru pro převod třeba do toho nižšího progesteronu ? Nebo zádrhel v regulační zpětné vazbě konverze na progesteron ?
+5) Mám léta hypofunkci štítné žlázy ( Hashi ), beru 100+ Letroxu denně..... má vliv na hladinu cholesterolu ? Již v minulosti se mi k ní přidal vysoký tlak ( Prestarium - ACE inhibitor, Kapidin - blokátor kalc. kanálků ) což má také asi špatný vliv, pracuji na ověření. Ten dodávaný T4 nahrazuje tělem původně vyráběný..... nespotřebovaný cholesterol tedy v krvi přebývá ? Tedy chyby v samoregulaci - není přesměrován do žlučových kyselin či omezeno jeho zpětné vstřebávání ze střeva ? Stravu se snažím regulovat, střevo čistit ( stolice mírně zásaditá pH7,5, nadstav candida, podstav enterokoky ). přidávám laktulozu a inulin.
Má někdo bližší povědomost co s tím ještě ?
Načetl jsem docela dost studií, ale tak nějak prakticky nemám zásadní posun... za pár měsíců dám kontrolní testy.


Nahoru
 Profil  
 
 Předmět příspěvku: Re: Štítná žláza
PříspěvekNapsal: stř dub 10, 2024 7:53 pm 
Offline
Administrátor
Administrátor

Registrován: sob kvě 17, 2008 1:53 pm
Příspěvky: 28736
Bydliště: Poděbrady
jojoba píše:
Děkuji za vyjádření, pane Zajíček.
ad1) Pregnenolon zatím beru ca. obden, 50mg v tabletě. Testosteron ze slin byl 237 pg/mL, meze snad 40-130. Věřím, že se ten pregnenolon tedy bude směrovat konverzí jinam.... třeba do DHEAS.
ad2) Progesteron dávám 20 mg v krému, ze slin byl pod 50 pg/mL, takže se spíše nedostává.
Ad3) Estradiol pod 5 pg/mL, zhruba tedy v mezích, čemuž by ale při potkaném doporučení poměru vůči progesteronu 1:50 až 1:100 odpovídala ta uvažovaná e-dominance.

+4) Konverze hormonů začíná cholesterolem - mám ho spíše vysoký - k 6 při LDL okolo 4..... může to znamenat, že se nedostává některého katalyzátoru pro převod třeba do toho nižšího progesteronu ? Nebo zádrhel v regulační zpětné vazbě konverze na progesteron ?
+5) Mám léta hypofunkci štítné žlázy ( Hashi ), beru 100+ Letroxu denně..... má vliv na hladinu cholesterolu ? Již v minulosti se mi k ní přidal vysoký tlak ( Prestarium - ACE inhibitor, Kapidin - blokátor kalc. kanálků ) což má také asi špatný vliv, pracuji na ověření. Ten dodávaný T4 nahrazuje tělem původně vyráběný..... nespotřebovaný cholesterol tedy v krvi přebývá ? Tedy chyby v samoregulaci - není přesměrován do žlučových kyselin či omezeno jeho zpětné vstřebávání ze střeva ? Stravu se snažím regulovat, střevo čistit ( stolice mírně zásaditá pH7,5, nadstav candida, podstav enterokoky ). přidávám laktulozu a inulin.
Má někdo bližší povědomost co s tím ještě ?
Načetl jsem docela dost studií, ale tak nějak prakticky nemám zásadní posun... za pár měsíců dám kontrolní testy.

1) Obávám se že na to nikdo není schopen dát jasnou odpověď protože směr si určuje vaše tělo a je to u každého jinak.
2) To je opravdu nízká hladina.
3) Tento nepoměr většinou znamená estrogenní dominanci s tím že je dobré sledovat i její příznaky hlavně tuk na břicho, boky, zadek a záněty.
4) To nemám z čeho odhadnout, ale většinou není problém v té konverzi, ale v zánětech v cévách, tedy rozumné je nejdříve utlumit zánět a pak teprve zkoumat konverze.
5) Štítná je v zásadě problém plísní které ji napadají v momentě deficitu konkrétních minerálií, což se zde již několikrát probíralo a teprve poté přijde deficit progesteronu který je v zásadě důsledkem deficience nebo rozhození mědi, což zase souvisí se střevním mikrobiomem. Jak vidíte tak nakonec se vždy dostanete ke střevům a ne nadarmo ajurvéda tvrdí že smrt přichází ze střeva.


Nahoru
 Profil  
 
 Předmět příspěvku: Re: Štítná žláza
PříspěvekNapsal: pát dub 12, 2024 6:37 pm 
Offline

Registrován: ned zář 18, 2011 1:23 pm
Příspěvky: 85
Jarda píše:
3) Tento nepoměr většinou znamená estrogenní dominanci s tím že je dobré sledovat i její příznaky hlavně tuk na břicho, boky, zadek a záněty.
4) To nemám z čeho odhadnout, ale většinou není problém v té konverzi, ale v zánětech v cévách, tedy rozumné je nejdříve utlumit zánět a pak teprve zkoumat konverze.
5) Štítná je v zásadě problém plísní které ji napadají v momentě deficitu konkrétních minerálií, což se zde již několikrát probíralo a teprve poté přijde deficit progesteronu který je v zásadě důsledkem deficience nebo rozhození mědi, což zase souvisí se střevním mikrobiomem. Jak vidíte tak nakonec se vždy dostanete ke střevům a ne nadarmo ajurvéda tvrdí že smrt přichází ze střeva.

ad3) Ukládání tuků se nekoná , ale záněty jsou - Hashimoto, stolice pH7,5, vyšší cholesterol.
ad4) Zánět v cévách ... ? V pondělí mám objednaný homocystein - je vypovídající ?
ad5) Na střeva baštím inulin a laktulózu co snesu. Mám objednané L. reuteri a S. boulardi a L. rhamnosus - snad to překultivuju k lepšímu - plánuji 4-6 týdnů denně po 5 miliardách od každýho.


Nahoru
 Profil  
 
 Předmět příspěvku: Re: Štítná žláza
PříspěvekNapsal: sob dub 13, 2024 8:13 am 
Offline
Administrátor
Administrátor

Registrován: sob kvě 17, 2008 1:53 pm
Příspěvky: 28736
Bydliště: Poděbrady
jojoba píše:
ad3) Ukládání tuků se nekoná , ale záněty jsou - Hashimoto, stolice pH7,5, vyšší cholesterol.
ad4) Zánět v cévách ... ? V pondělí mám objednaný homocystein - je vypovídající ?
ad5) Na střeva baštím inulin a laktulózu co snesu. Mám objednané L. reuteri a S. boulardi a L. rhamnosus - snad to překultivuju k lepšímu - plánuji 4-6 týdnů denně po 5 miliardách od každýho.

3) Tak jako ukazatel a vodítko to podle všeho stačí.
4) Zánět v cévách ukazuje cholesterol to je přímý důsledek toho zánětu. Homocystein je ukazatel poruchy methylace a v zásadě k tomu zánětu vede.
5) Tady bych se řídil jednoznačně testem mikrobiomu střeva protože že něco dodáváte ještě neznamená že se ty konkrétní bakterie i zakotví a daleko více funguje podle mě podpora pomocí širokého spektra vláknin než samotné dodávání konkrétních bakterií.


Nahoru
 Profil  
 
 Předmět příspěvku: Re: Štítná žláza
PříspěvekNapsal: úte dub 16, 2024 1:55 am 
Offline

Registrován: úte úno 19, 2013 2:43 am
Příspěvky: 1989
Jarda píše:
3) Tento nepoměr většinou znamená estrogenní dominanci s tím že je dobré sledovat i její příznaky hlavně tuk na břicho, boky, zadek a záněty.
4) To nemám z čeho odhadnout, ale většinou není problém v té konverzi, ale v zánětech v cévách, tedy rozumné je nejdříve utlumit zánět a pak teprve zkoumat konverze.
5) Štítná je v zásadě problém plísní které ji napadají v momentě deficitu konkrétních minerálií, což se zde již několikrát probíralo a teprve poté přijde deficit progesteronu který je v zásadě důsledkem deficience nebo rozhození mědi, což zase souvisí se střevním mikrobiomem. Jak vidíte tak nakonec se vždy dostanete ke střevům a ne nadarmo ajurvéda tvrdí že smrt přichází ze střeva.

ad3) Jíst jedno vejce denně kvůli esenciálním aminokyselinám, revitalizovat štítnou žlázu vitamíny a minerály (viz. každé krmivo pro zvířata a takzvaná racionální strava), eradikovat breberky a podstoupit CT.

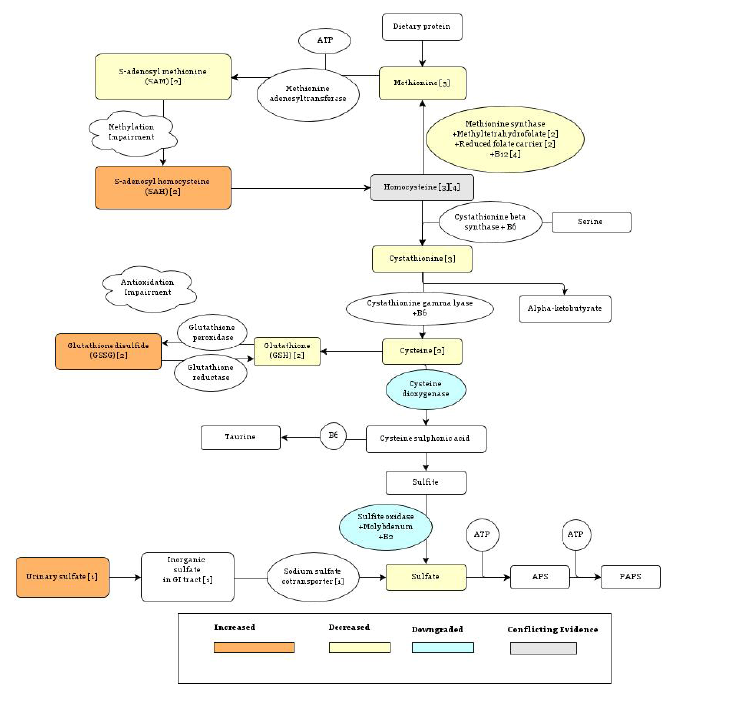
ad4) Homocystein vypovídá o oslabení metylace a transsulfurace, což má vedle pozastavení enzymatické (CBS, CTH, MPST) tvorby sirovodíku (vazodilatace a aktivace štítné) negativní vliv i na tvorbu taurinu (žlučových kyselin), glutathionu (tělesných antioxidantů) a buněčného dýchání.

Poruchy metabolismu sirných aminokyselin
https://www.nextlab.cz/biolabkt-laboratorni-prirucka/AJEJX.htm
The Impact of H2S on Obesity-Associated Metabolic Disturbances
https://www.ncbi.nlm.nih.gov/pmc/articles/PMC8143163/
Hydrogen sulfide and asthma
https://pubmed.ncbi.nlm.nih.gov/21666034/
Vitamin A supplement after neonatal Streptococcus pneumoniae pneumonia inhibits the progression of experimental asthma by altering CD4+T cell subsets
https://www.ncbi.nlm.nih.gov/pmc/articles/PMC7060180/
Unit Conversions
https://dsid.od.nih.gov/Conversions.php
Cod liver oil
According to the United States Department of Agriculture, a tablespoon (13.6 grams or 14.8 mL) of cod liver oil contains 4,080 μg of retinol (vitamin A) and 34 μg (1360 IU) of vitamin D.


Přílohy:
Poruchy metabolismu sirných aminokyselin.jpg
Poruchy metabolismu sirných aminokyselin.jpg [ 141.89 KiB | Zobrazeno 11882 krát ]
Metylace.jpg
Metylace.jpg [ 20.55 KiB | Zobrazeno 11882 krát ]
Buněčné dýchání.jpg
Buněčné dýchání.jpg [ 239.71 KiB | Zobrazeno 11882 krát ]

_________________
http://www.aeronet.news
https://protiproud.info/
https://www.parlamentnilisty.cz/
https://vk.com/irenaaneri
https://www.naturalnews.com/





Citát: "Nemoc je okem viditelná a elektroakupunkturou měřitelná, i když nemocniční laboratoř mlčí."


Naposledy upravil Alopat dne stř dub 17, 2024 12:24 am, celkově upraveno 10
Nahoru
 Profil  
 
 Předmět příspěvku: Re: Štítná žláza
PříspěvekNapsal: úte dub 16, 2024 10:02 am 
Offline
Administrátor
Administrátor

Registrován: sob kvě 17, 2008 1:53 pm
Příspěvky: 28736
Bydliště: Poděbrady
Alopat píše:
ad3) Jíst jedno vejce denně kvůli esenciálním aminokyselinám, revitalizovat štítnou žlázu vitamíny a minerály (viz. každé krmivo pro zvířata a takzvaná racionální strava), eradikovat breberky a podstoupit CT.

ad4) Homocystein vypovídá o oslabení metylace a transsulfurace.

Poruchy metabolismu sirných aminokyselin
https://www.nextlab.cz/biolabkt-laboratorni-prirucka/AJEJX.htm
The Impact of H2S on Obesity-Associated Metabolic Disturbances
https://www.ncbi.nlm.nih.gov/pmc/articles/PMC8143163/
Hydrogen sulfide and asthma
https://pubmed.ncbi.nlm.nih.gov/21666034/
Vitamin A supplement after neonatal Streptococcus pneumoniae pneumonia inhibits the progression of experimental asthma by altering CD4+T cell subsets
https://www.ncbi.nlm.nih.gov/pmc/articles/PMC7060180/
Unit Conversions
https://dsid.od.nih.gov/Conversions.php
Cod liver oil
According to the United States Department of Agriculture, a tablespoon (13.6 grams or 14.8 mL) of cod liver oil contains 4,080 μg of retinol (vitamin A) and 34 μg (1360 IU) of vitamin D.

Tak jistě, výživové faktory jsou nezpochybnitelně velký problém dnešní doby kdy strava je živinově chudá a slouží pouze k zaplácnutí hladu tedy jde v zásadě o oblbovák. Nemoci z toho plynoucí jsou zase dobrým kšeftem naší "vyspělé" západní medicíny tedy nikdo se nesnaží nic změnit ani v rovině preventivní protože doktor téměř nikdy neřekne svým klientům žerte pořádně a hlídejte si potřebné živiny.


Nahoru
 Profil  
 
 Předmět příspěvku: Re: Štítná žláza
PříspěvekNapsal: úte dub 16, 2024 11:44 pm 
Offline

Registrován: úte úno 19, 2013 2:43 am
Příspěvky: 1989
Jarda píše:
Tak jistě, výživové faktory jsou nezpochybnitelně velký problém dnešní doby kdy strava je živinově chudá a slouží pouze k zaplácnutí hladu tedy jde v zásadě o oblbovák. Nemoci z toho plynoucí jsou zase dobrým kšeftem naší "vyspělé" západní medicíny tedy nikdo se nesnaží nic změnit ani v rovině preventivní protože doktor téměř nikdy neřekne svým klientům žerte pořádně a hlídejte si potřebné živiny.

Na druhou stranu to není žádné biochemické tajemství, že bez takovéhoto zajištění tvorby a degradace sirovodíku nutričně vyváženou stravou (ideálně dle výživové tradice, s nutriční kalkulačkou a doporučovanými testy v ruce) dojde k nárůstu ADMA (NOS uncoupling), homocysteinu (viz. grafika výše) a civilizačních chorob. Dvojsečnou zbraň je nutno podávat k vyvážení cíleně nebo při homeostáze oboustranně oba oponenty v poměrech jako vitamíny a minerály.

Hydrogen Sulfide Promotes Thyroid Hormone Synthesis and Secretion by Upregulating Sirtuin-1
https://pubmed.ncbi.nlm.nih.gov/35222046/
H2S regulates endothelial nitric oxide synthase protein stability by promoting microRNA-455-3p expression
https://www.nature.com/articles/srep44807
Buněčná energie - proč je důležitá pro výkon a kondici, díl 1.
https://www.efia.cz/blog/bunecna-energie-proc-je-dulezita-pro-vykon-a-kondici-dil-1?tag=458

_________________
http://www.aeronet.news
https://protiproud.info/
https://www.parlamentnilisty.cz/
https://vk.com/irenaaneri
https://www.naturalnews.com/





Citát: "Nemoc je okem viditelná a elektroakupunkturou měřitelná, i když nemocniční laboratoř mlčí."


Nahoru
 Profil  
 
 Předmět příspěvku: Re: Štítná žláza
PříspěvekNapsal: čtv dub 18, 2024 8:23 am 
Offline
Administrátor
Administrátor

Registrován: sob kvě 17, 2008 1:53 pm
Příspěvky: 28736
Bydliště: Poděbrady
Alopat píše:
Na druhou stranu to není žádné biochemické tajemství, že bez takovéhoto zajištění tvorby a degradace sirovodíku nutričně vyváženou stravou (ideálně dle výživové tradice, s nutriční kalkulačkou a doporučovanými testy v ruce) dojde k nárůstu ADMA (NOS uncoupling), homocysteinu (viz. grafika výše) a civilizačních chorob. Dvojsečnou zbraň je nutno podávat k vyvážení cíleně nebo při homeostáze oboustranně oba oponenty v poměrech jako vitamíny a minerály.

Hydrogen Sulfide Promotes Thyroid Hormone Synthesis and Secretion by Upregulating Sirtuin-1
https://pubmed.ncbi.nlm.nih.gov/35222046/
H2S regulates endothelial nitric oxide synthase protein stability by promoting microRNA-455-3p expression
https://www.nature.com/articles/srep44807
Buněčná energie - proč je důležitá pro výkon a kondici, díl 1.
https://www.efia.cz/blog/bunecna-energie-proc-je-dulezita-pro-vykon-a-kondici-dil-1?tag=458

Také je potřeba zmínit že mimo výživových faktorů je potřeba rozhýbat svalstvo kdy právě zátěž svalstva má na uvedené energetické a biochemické pochody celkem zásadní vliv. Tak na fyzické zátěži založenou osobně vidím daleko lepší kvalitu života a zdravotního stavu našich normálně žijících předků. Nakonec třeba dna je v zásadě nemoc z lenivého životního stylu a blahobytu což lze tvrdit o mnoha dalších zdravotních komplikacích.


Nahoru
 Profil  
 
 Předmět příspěvku: Re: Štítná žláza
PříspěvekNapsal: čtv dub 18, 2024 3:10 pm 
Offline

Registrován: úte úno 19, 2013 2:43 am
Příspěvky: 1989
Jarda píše:
Také je potřeba zmínit že mimo výživových faktorů je potřeba rozhýbat svalstvo kdy právě zátěž svalstva má na uvedené energetické a biochemické pochody celkem zásadní vliv. Tak na fyzické zátěži založenou osobně vidím daleko lepší kvalitu života a zdravotního stavu našich normálně žijících předků. Nakonec třeba dna je v zásadě nemoc z lenivého životního stylu a blahobytu což lze tvrdit o mnoha dalších zdravotních komplikacích.

Je docela pravděpodobné a dokonce se to i očekává, že tělocvikář bude vypadat lépe než školník. Ovšem opět více testosteronu bude vyžadovat nejenom konzumaci více vajec a masa (aminokyseliny), ale i vnitřností (vitamíny a minerály pro výživu štítné žlázy) a tuků zvířat pasených na trávě a volně plovoucích ryb (vitamíny rozpustné v tucích důležité pro imunitu, ale i tvorbu energie) a oproti ženám i více pobytu na Slunci (vitamín D a proteiny tepelného škoku) a syrové stravy (vitamín C a organická síra), aby nedošlo k přerušení syntázy oxidu dusnatého a tvorby sirovodíku (viz. metabolismus sirných aminokyselin - metylace a transsulfurace) a jeho odbourávání skrze buněčné dýchání z důvodu podvýživy (průmyslově vyrobená strava), což by vedlo ke stejným civilizačním onemocnění jako ve zbytku pohodlné sídlištní populace.

Crucial role of androgen receptor in vascular H2S biosynthesis induced by testosterone
https://www.ncbi.nlm.nih.gov/pmc/articles/PMC4369260/

_________________
http://www.aeronet.news
https://protiproud.info/
https://www.parlamentnilisty.cz/
https://vk.com/irenaaneri
https://www.naturalnews.com/





Citát: "Nemoc je okem viditelná a elektroakupunkturou měřitelná, i když nemocniční laboratoř mlčí."


Naposledy upravil Alopat dne sob dub 20, 2024 1:13 pm, celkově upraveno 2

Nahoru
 Profil  
 
 Předmět příspěvku: Re: Štítná žláza
PříspěvekNapsal: čtv dub 18, 2024 5:35 pm 
Offline
Administrátor
Administrátor

Registrován: sob kvě 17, 2008 1:53 pm
Příspěvky: 28736
Bydliště: Poděbrady
Alopat píše:
Je docela pravděpodobné a dokonce se to i očekává, že tělocvikář bude vypadat lépe než školník. Ovšem opět více testosteronu bude vyžadovat nejenom konzumaci více vajec a masa (aminokyseliny), ale i vnitřností (vitamíny a minerály pro výživu štítné žlázy) a tuků zvířat pasených na trávě a volně plovoucích ryb a oproti ženám i více pobytu na Slunci a syrové stravy (vitamín C a organická síra), aby nedošlo k přerušení syntázy oxidu dusnatého a tvorby sirovodíku (viz. metabolismus sirných aminokyselin) a jeho odbourávání skrze buněčné dýchání z důvodu podvýživy.

Crucial role of androgen receptor in vascular H2S biosynthesis induced by testosterone
https://www.ncbi.nlm.nih.gov/pmc/articles/PMC4369260/

Tak já nic z toho co jste psal nerozporuji, jenom jsem upozornil na fakt že k té výživě kterou popisujete nezpochybnitelně správně by se člověk měl i docela čile pohybovat protože při zahnívání u televizních oblbovacích magoráren asi ani špičková výživa nevyřeší vše. Vždy musí být splněno oboje. Velice důležité je zajistit si v dnešní podivné době nutričně hodnotnou stravu a rozhýbat tělo, protože na dnešní kafilérní hypesupermarketové stravě a sezení u telebedny nemůže zdraví člověku dlouho vydržet a tělo začne stávkovat.


Nahoru
 Profil  
 
 Předmět příspěvku: Re: Štítná žláza
PříspěvekNapsal: čtv dub 25, 2024 12:21 pm 
Offline

Registrován: ned zář 18, 2011 1:23 pm
Příspěvky: 85
Jarda píše:
3) Tak jako ukazatel a vodítko to podle všeho stačí.
4) Zánět v cévách ukazuje cholesterol to je přímý důsledek toho zánětu. Homocystein je ukazatel poruchy methylace a v zásadě k tomu zánětu vede.
5) Tady bych se řídil jednoznačně testem mikrobiomu střeva protože že něco dodáváte ještě neznamená že se ty konkrétní bakterie i zakotví a daleko více funguje podle mě podpora pomocí širokého spektra vláknin než samotné dodávání konkrétních bakterií.

Aktualizace :
ad 4) Zatoulaný Hcy se našel... dle očekávání vysoký 23,4 umol/L ( meze 3,7-13,9 ). Také došel panel železa...S-Ferritin 415 ug/L ( 22-322 ), S-B12 365 pmol/L ( 150-730 ) a S-Folát 7,64 nmol/L ( 8 - 60 ). Podpořit metylaci a transsulfurizaci lze jednodušeji pro snížení Hcy za tohoto stavu přidat něco B12 a něco více B9.... k tomu něco B6 P5P a B2 ? To železo ponížit mědí ( copper chelated 2mg ), podpořit betainem HCl 500 mg ...? A po 6 týdnech kontrolní odběr Hcy ?
ad 5) Tak sem ty probiotika pozdržel - dávám kromě pestré stravy ráno ca. 70g ovesných vloček, odpoledne tak asi 10 g innulinu a k tomu 10g laktulózy.....doplnit ještě něco speciálnějšího ?
Děkuji.


Nahoru
 Profil  
 
 Předmět příspěvku: Re: Štítná žláza
PříspěvekNapsal: čtv dub 25, 2024 6:28 pm 
Offline

Registrován: pát čer 08, 2018 10:44 am
Příspěvky: 652
Ten folát byste měl dostat někam k 30 nmol/L a vyhněte se kyselině listové a konzumujte methylfolát aspoň v dávce 1 mg - jsou ovšem lidi kteří musí konzumovat i několik mg/den - je to dost individuální.
To železo by možná stálo za to tlačit spíš zinkem než mědí - měď sama o sobě může být dost problematická.


Nahoru
 Profil  
 
 Předmět příspěvku: Re: Štítná žláza
PříspěvekNapsal: pon dub 29, 2024 10:57 am 
Offline
Administrátor
Administrátor

Registrován: sob kvě 17, 2008 1:53 pm
Příspěvky: 28736
Bydliště: Poděbrady
jojoba píše:
Aktualizace :
ad 4) Zatoulaný Hcy se našel... dle očekávání vysoký 23,4 umol/L ( meze 3,7-13,9 ). Také došel panel železa...S-Ferritin 415 ug/L ( 22-322 ), S-B12 365 pmol/L ( 150-730 ) a S-Folát 7,64 nmol/L ( 8 - 60 ). Podpořit metylaci a transsulfurizaci lze jednodušeji pro snížení Hcy za tohoto stavu přidat něco B12 a něco více B9.... k tomu něco B6 P5P a B2 ? To železo ponížit mědí ( copper chelated 2mg ), podpořit betainem HCl 500 mg ...? A po 6 týdnech kontrolní odběr Hcy ?
ad 5) Tak sem ty probiotika pozdržel - dávám kromě pestré stravy ráno ca. 70g ovesných vloček, odpoledne tak asi 10 g innulinu a k tomu 10g laktulózy.....doplnit ještě něco speciálnějšího ?
Děkuji.

4) Homocystein snižuje mimo uvedené cokoliv co ovlivní methylaci a jedna ze zásadních položek je právě HCl v žaludku tedy mimo ty vitamíny bych jednoznačně dodával HCl nebo betain na základě krkacího testu a jak píše člen pefi i ten zinek a pomoci může i lecitin nebo cholin. Pokud by jste chtěl pracovat s mědí je potřeba znát hladiny mědi a ceruloplazminu a dle toho buď zvyšovat ceruloplazmin, nebo v případě vysoké celkové a volné mědi stlačit měď pomocí zinku, nebo molybdenu aby měď mohlo tělo využít a nepůsobila jako těžký kov. Železo se zase musí kontrolovat položkou saturace transferinu kterou neuvádíte a ideál je hodnota kolem 20 protože feritin ve vyšších hodnotách může ukazovat i zánět ne jenom hladinu železa. Snížení pak pomocí IP6 2 tobolky a laktoferinu 1 tobolka vybrat od každého jedno balení a zkontrolovat stav, zpravidla to klesne tak o 30. Další velice dobrá verze je prostě pouštění žilou tím se dá železo sundat celkem rychle.
5) Tak vlastní namnožení konkrétních bakterií pomocí prebiotik je docela dlouhodobý proces já osobně bych širokospektrální probiotika souběžně dodával. Vyzkoušejte třeba tato https://www.pro-zdravi-az.cz/?ex=zbo2&i ... 49&id=5364 pokud nemáte vyšetření mikrobiomu. Jsou stavěná na srovnání na stav zdravého jedince tedy mohou porovnat docela dost potíží.


Nahoru
 Profil  
 
 Předmět příspěvku: Re: Štítná žláza
PříspěvekNapsal: pon dub 29, 2024 2:01 pm 
Offline

Registrován: pát čer 08, 2018 10:44 am
Příspěvky: 652
jojoba píše:
k tomu něco B6 P5P
Děkuji.

Nejlepší je nechat si změřit i B6.
Alternativně - pokud alespoň občas ihned po probuzení víte, že jste měl v noci nějaké sny, tak nejspíš máte B6 dostatek. Musí to být přirozené probuzení tj. bez budíku. Je úplně jedno že rychle na sen zapomenete, stačí že víte, že alespoň občas máte sny.


Nahoru
 Profil  
 
 Předmět příspěvku: Re: Štítná žláza
PříspěvekNapsal: stř kvě 01, 2024 12:41 pm 
Offline

Registrován: úte úno 19, 2013 2:43 am
Příspěvky: 1989
Jarda píše:
Tak já nic z toho co jste psal nerozporuji, jenom jsem upozornil na fakt že k té výživě kterou popisujete nezpochybnitelně správně by se člověk měl i docela čile pohybovat protože při zahnívání u televizních oblbovacích magoráren asi ani špičková výživa nevyřeší vše. Vždy musí být splněno oboje. Velice důležité je zajistit si v dnešní podivné době nutričně hodnotnou stravu a rozhýbat tělo, protože na dnešní kafilérní hypesupermarketové stravě a sezení u telebedny nemůže zdraví člověku dlouho vydržet a tělo začne stávkovat.

V této souvislosti si vybavuji saniťáka, který říkal, že klidně pro toho pána bude jezdit s pojízdnou židlí až nahoru, ale že je to pro něj rozsudek smrti, když nebude chodit, takže pohyb bude mít vliv i na chod střev.

Copper-Zinc Imbalance: Unrecognized Consequence of Plant-Based Diets and a Contributor to Chronic Fatigue
https://www.westonaprice.org/health-topics/modern-diseases/copper-zinc-imbalance-unrecognized-consequence-of-plant-based-diets-and-a-contributor-to-chronic-fatigue/#gsc.tab=0
Cadmium exposure alters metabolomics of sulfur-containing amino acids in rat testes
https://pubmed.ncbi.nlm.nih.gov/15890025/


Přílohy:
The-methylation-and-transsulfuration-pathways-and-observed-impairments-in-association.png
The-methylation-and-transsulfuration-pathways-and-observed-impairments-in-association.png [ 161.19 KiB | Zobrazeno 10488 krát ]

_________________
http://www.aeronet.news
https://protiproud.info/
https://www.parlamentnilisty.cz/
https://vk.com/irenaaneri
https://www.naturalnews.com/





Citát: "Nemoc je okem viditelná a elektroakupunkturou měřitelná, i když nemocniční laboratoř mlčí."


Naposledy upravil Alopat dne čtv kvě 02, 2024 12:28 am, celkově upraveno 1
Nahoru
 Profil  
 
Zobrazit příspěvky za předchozí:  Seřadit podle  
Odeslat nové téma Odpovědět na téma  [ Příspěvků: 872 ]  Přejít na stránku Předchozí  1 ... 55, 56, 57, 58, 59  Další

Všechny časy jsou v UTC + 1 hodina [ Letní čas ]


Kdo je online

Uživatelé procházející toto fórum: Žádní registrovaní uživatelé a 2 návštevníků


Nemůžete zakládat nová témata v tomto fóru
Nemůžete odpovídat v tomto fóru
Nemůžete upravovat své příspěvky v tomto fóru
Nemůžete mazat své příspěvky v tomto fóru
Nemůžete přikládat soubory v tomto fóru

Hledat:
Přejít na:  
Založeno na phpBB® Forum Software © phpBB Group
Český překlad – phpBB.cz